README2
1. Netflix OSS
1.1 등장 배경
심각한 데이터베이스 손상으로 3일간의 DVD 배송이 지연되는 문제가 발생하였습니다.
수직으로 확장되는 단일 실패 지점(Netflix 데이터 센터의 관계형 데이터베이스)에서 벗어나기를 희망하였습니다.
이후 Netflix는 신뢰성 있고 수평 확장이 가능한 클라우드 내 분산 시스템으로 이전해야 할 필요성을 체감하였습니다.
최고의 확장성과 다양한 서비스를 제공하는 AWS를 클라우드를 선택하였습니다.
자체 개발한 Netflix Stack을 이용 2008년 8월 클라우드 마이그레이션을 시작하게 되었습니다.
1.2 '7'년의 마이그레이션
클라우드의 장점이 많은데도 불구하고 7년이 걸려서 마이그레이션이 최종 완료 되었습니다.
데이터 센터의 모든 시스템을 AWS로 가져다 놓는 것이 가장 쉬운 방법이지만 이러한 방법은 데이터 센터가 지닌 문제점과 한계점을 그대로 옮기는 것 밖에 되지 않습니다.
클라우드 네이티브 방식을 택하여 사실상 모든 기술을 재구축하고 운영 방식을 바꾸게 되었습니다.
거대한 어플리케이션을 수백 개의 마이크로 서비스로 마이그레이션 하고 NoSQL 데이터베이스를 사용하여 데이터 모델을 반정규화 하였습니다.
중앙화된 릴리즈 관리, 몇 주에 걸친 하드웨어 프로비저닝 주기를 도입해 지속적인 콘텐츠 전달이 가능하도록 하였습니다.
느슨하게 개발 된 개발운영(DevOps) 환경에서 엔지니어링이 셀프서비스 툴로 독립적인 결정을 내릴수 있게 하였습니다.
많은 리소스를 차지하는 새로운 기능이 도입되고 데이터 사용량이 증가함에도 클라우드 탄력성 덕분에 수천 개의 가상 서버와 페타바이트급 저장 용량을 단 몇 분 내에 추가 할 수 있게 되었습니다.(기존 넷플릭스 자체 데이터 센터에서는 탄력성이 떨어짐)
데이터 센터의 경우 서비스 중단이 잦았지만 지금은 서비스 가용성이 증가하여 서비스 가동시간 99.99% 목표에 다가 서게 되었습니다.
1.3 Netflix OSS 공개 이유
오픈 소스에 기여한 많은 사람들로부터 이익을 얻었기 때문에 기여하고 싶었습니다.
모든 스트리밍 서비스를 AWS 인프라 위에서 실행할 수 있는 초기 클라우드 어댑터였고 그로 인해서 많은 문제들과 한계에 직면하게 되었습니다.
여기서 플래폼 구성 요소 및 자동화 툴에 적용되는 패턴을 파악하였고 유사한 패턴을 채택하는 서비스 생태계 발전을 위해 공개 하였습니다.
대규모의 개발자 커뮤니티를 만들어 본인들의 컴포넌트에 대한 버그 수정, 리뷰, 테스트 케이스 추가와 같은 기여를 통해 모두에게 혜택을 제공 할 분만 아니라 여러 피드백을 통해서 해당 기능들을 향상 시킬 수 있습니다.
2. Eureka
2.1 Eureka란?
Eureka는 AWS 클라우드에서 middle-tier 서버의 로드 밸런싱 및 페일 오버를 위해 서비스를 찾는데 사용되는 REST 기반 서비스입니다.
Eureka Server와 Java 기반 클라이언트 구성 요소인 Eureka Client와 함께 제공합니다.
클라이언트에는 기본 라우드 로빈 로드 밸런싱을 수행하는 로드 밸런서가 내장되어 있습니다.
Eureka를 감싸고 있는 정교한 로드 밸런서는 트래픽, 리소스 사용, 오류 조건 등과 같은 여러 요소를 기반으로 가중된 로드 밸런싱을 제하여 우수한 탄력성을 제공합니다.
2.2 Eureka의 필요성
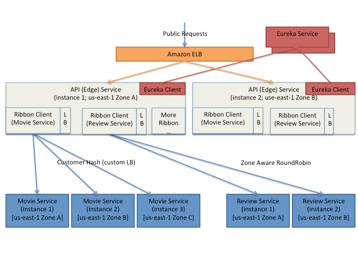
클라우드는 본질적인 특성 때문에 네트워크 위치(IP 주소 및 포트)가 동적으로 할당 되고 변경이 일어 날 수 있습니다. 즉 아래 그림과 같이 클라이언트가 호출 할 서비스 인스턴스 주소를 확실히 알 수가 없다는 것이 문제입니다.

클라이언트는 사용 가능한 서비스 인스턴스의 네트워크 위치를 결정하고 클라이언트 로드 밸런싱을 담당하기 위해서는 아래 그림과 같이 서비스 인스턴스의 정보를 가진 레지스트리가 필요하게 되었습니다.

AWS 로드 밸런싱은 로드밸런서를 사용하여 서버 등록 및 등록 취소 작업을 훨씬 더 정교하게 수행해야 합니다.(IP와 Host Name 기반으로 작동하기 때문)
AWS ELB는 server-side-discovery-router이며 별도의 레지스트리가 없고 EC2인스턴스는 ELB자체에 등록 됩니다. 따라서 middle-tier 로드 밸런서를 위해서는 eureka가 필요합니다.
2.3 AWS ELB와의 차이
AWS ELB는 최종 사용자 웹 트래픽에 노출되는 Edge서비스를 위한 로드 밸런싱, Eureka는 중간 계층 로드 밸런싱의 필요성을 충족 시켜줌
중간 계층 서비스를 AWS ELB 뒤에 둘 수 있지만, 이것을 외부에 노출 시키면 AWS Security Group의 기능이 손실 됨
AWS ELB는 전통적인 프록시 기반 로드 밸런싱이지만 Eureka의 로드 밸런싱은 instance, server, host 수준에서 일어남 (클라이언트 인스턴스는 접근이 필요한 서버에 대한 정보를 알고 있고 직접 연결이 가능함)
Eureka 로드밸런싱과 프록시 기반의 로드 밸런싱의 큰 차이점 중 하나는 서버에 관한 정보가 클라이언트에 캐시되므로 응용 프로그램이 로드 밸런스의 장애에 대해 복원력을 가질 수 있음 (메모리를 차지하지만 탄력성이 좋음)
2.4 Eureka서버와 Eureka 클라이언트의 통신
아래 그림과 같이 Eureka client를 내장한 Application Service와 Client가 Eureka Server에 등록을 요청하고 30초마다 갱신을 위한 하트 비트를 보냅니다.

이러한 등록 정보와 갱신 정보는 클러스터의 모든 유레카 노드에 복제가 되고 클라이언트들은 레지스트리 정보를 찾아 해당 서비스를 찾고 원격 호출이 가능하게 됩니다.

3. Zuul
3.1 Zuul 의 필요성
Netflix의 스트리밍 응용 프로그램은 서로 연결 되어서 복잡한 시스템을 구성하고 있었고 클라우드 내 분산 시스템으로 전환함에 있어서 다양한 장치 유형을 지원하고 다양한 요청을 받기 위한 진입점이 필요하게 되었습니다.
AWS region은 국제적인 확장을 지원하기 위해 새로운 국가에 배치되고 카탈로그가 추가 되는데 이러한 변화를 처리하기 위해서는 신속한 개발, 뛰어난 유연성, 복원력을 가능하게 하는 엣지 서비스가 필요
2013년 기준 Netflix API는 1000개가 넘는 디바이스 유형을 지원하고 피크 시간에 초당 50000개 이상의 요청을 넘기는 Zuul(Edge Service)을 구축하고 있음
3.2 Zuul Filter 동작 방식

Pre 필터는 라우팅 직전에 인증, Origin Server 선택, 디버그, 정보 로깅등을 담당
Routing 필터는 요청은 Origin Server로 라우팅하는 것을 처리하고 이 단계에서 리본을 사용
Post 필터는 요청이 라우팅 된 이후에 실행
Error 필터는 다른 단계 중 하나에서 오류가 발생하면 실행
3.3 Zuul의 기능
API 트래픽의 양과 다양성으로 인해 경고 없이 문제가 발생할 수 가 있습니다.
Zuul은 다양한 유형의 필터를 사용하여 신속하게 edge service에 기능을 적용 할 수 있습니다.
여러 필터를 이용해 아래와 같은 기능을 수핼 할 수 있습니다.
인증 및 보안 - 각 리소스에 대한 인증 요구사항을 식별하고 이를 만족시키지 않는 요청을 거부합니다.
통찰력 및 모니터링 - 다른 Netflix OSS 구성요소를 함께 사용하여 의미 있는 데이터 및 통계를 추적하여 정확한 보기를 제공합니다.
Hystrix - 문제가 발생 할 때 트래픽 차단
Ribbon - Zuul의 아웃 바운드 요청에 대한 클라이언트로서 네트워크 성능 및 오류에 대한 자세한 정보를 제공하고 부하 분산을 위해 소프트웨어적인 부하를 분산시킵니다.
Turbine - 실시간으로 세분화 된 메트릭을 집계합니다.
Archaius - 구성을 처리하고 속성을 동적으로 변경합니다.
동적 필터링 - 동적 필터링 기능을 통해 대량의 요청 중에서 일반적으로 찾기 어려운 문제를 찾아서 격리를 시킬 수 있습니다. 특정 고객이나 장치를 디버깅 하기 위해 별도의 API클러스터로 라우팅하도록 필터를 작성 할 수 있습니다. 예전에는 Hadoop을 사용하여 관심을 갖고 있던 수천 건의 요청건을 찾기 위해 수십억개의 기록을 쿼리로 찾았습니다.
Stress Test - 필터 내에서 동적 Archaius 구성을 사용하여 소규모 서버로 라우팅 되는 트래픽을 지속적으로 증가시키는 자동화 된 프로세스를 보유하고 있습니다. 인스턴스가 더 많은 트래픽을 받게 되면 성능과 용량을 측정합니다. 이렇게 하면 피크 타이밍에 자동 스케일링 정책이 수정이 필요한지 아닌지와 우리가 필요한 EC2의 인스턴스의 갯수를 알려줍니다.
Multi-Region 복원 - Zuul은 Isthmus(지협)이라 불리는 Multi-Region ELB 복원 프로젝트의 핵심입니다.
Isthmus - ELB 가동 중단과 같은 문제를 견딜 수 있도록 아키텍처를 강화하였고 이러한 중단을 극복하기 위해 다른 지역에 호스팅 된 ELB 세트를 사용하도록 하는 방법 (ELB 문제에 대한 탄력성)
4. Ribbon
Netflix는 클라우드 기반에서 정교한 서비스를 지향하는 아키텍처를 지향합니다. 현재 Netflix API 서비스와 같은 수백개의 정교한 서비스를 Edge 서비스를 통해서 지원하고 있습니다. 경량급 REST 기반 프로토콜은 이러한 서비스 프로세스 간 통신을 위한 선택입니다.
Ribbon은 소프트웨어 로드 밸런싱 알고리즘과 함께 Netflix Internal Web Service Framework (NIWS) 를 구성하는 몇가지 요소를 제공합니다. 유레카와 함께 사용되는 내부 클라이언트 로드 밸러서로서 주로 middle-tier 서비스에 대한 로드 밸런싱 요청에 사용되고 있습니다.
4.1 Ribbon의 역할
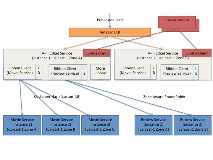
Netflix의 대표적인 배포 아키텍쳐

Netflix의 일반적인 배포 아키텍처는 가용성과 탄력성을 향상시키는 다중 지역, 다중 영역 배포입니다.
Ribbon 프레임워크는 middle-tier간 요청을 로드 밸런싱 처리하고 반면 Amazon ELB는 고객과 장치 요청에 대한 로드 밸런싱을 수행합니다.
Ribbon 클라이언트는 대상 서비스 각각에 대해 생성 되고 구성이 됩니다. Ribbon 클라이언트 구성 요소는 연결 시간 제한, 재시도, 재시도 알고리즘 등을 제공합니다.
Ribbon 내부에는 사용자가 정의 가능한 로드 밸런싱 구성 요소가 내장 되어 있습니다. 제공되는 로드밸런싱 전략 중 일부는 다음과 같습니다.
Simple Round Robin LB
Weighted Response Time LB
Zone Aware Round Robin LB
Random LB
4.2 Battle Tested Features
Ribbon의 주요 이점은 Amazon Cloud에서 운영하면서 얻은 경험을 기반으로 구축된 상호 작용 통신 메커니즘을 제공합니다.
Ribbon의 Zone Aware Round Robin 로드 밸런서는 회로 트릭 로직과 함께 구축되어 지역 선호도(Zone Affinity)에 따라 특정한 대상 서비스 인스턴스를 선호하도록 구성 될 수 있습니다.
이러한 방식은 특정한 Zone이 갑작스럽게 운영 중단 되어도 탄력적으로 대응이 가능합니다.
4.3 Zone Aware Load Balancer (지역 선호 로드 밸런서)

로드 밸런서는 사용 가능한 모든 구역의 통계를 계산하고 검사합니다.
서버 별 활성 요청이 설정한 임계 값에 도달하면 Zone은 활성 서버 목록에서 삭제 됩니다.
(Average Active Requests = outstanding request / (instance수 - tripping instance))
최악의 Zone이 삭제 되면 나머지 Zone 중에서 인스턴스의 수에 비례해서 Zone이 선택 됩니다.
선택된 Zone에서 요청을 받을 서버는 Ribbon에 설정한 로드밸런싱 전략에 따라 반환 됩니다.
5. Hystrix
5.1 결함에 대한 내성(Fault Tolerance)
결함에 대한 내성은 필요 사항입니다. 간헐적인 실패는 서비스가 아무리 뛰어난 가용성과 가동시간을 가지고 있더라도 매우 큰 변수가 될 수 있습니다.
하나의 API 의존성이 대기 시간 증가와 함께 실패하게 된다면 사용 가능한 모든 요청 스레드를 포화시키고 API를 다운 시킬 수 있습니다.
따라서 아키텍처에 결함에 대한 내성을 구축하고 인프라가 이를 해결 할 것이라는 기대감을 갖지 않는 것이 고가용성 어플리케이션의 요구 사항입니다.
5.2 Hystrix 란?
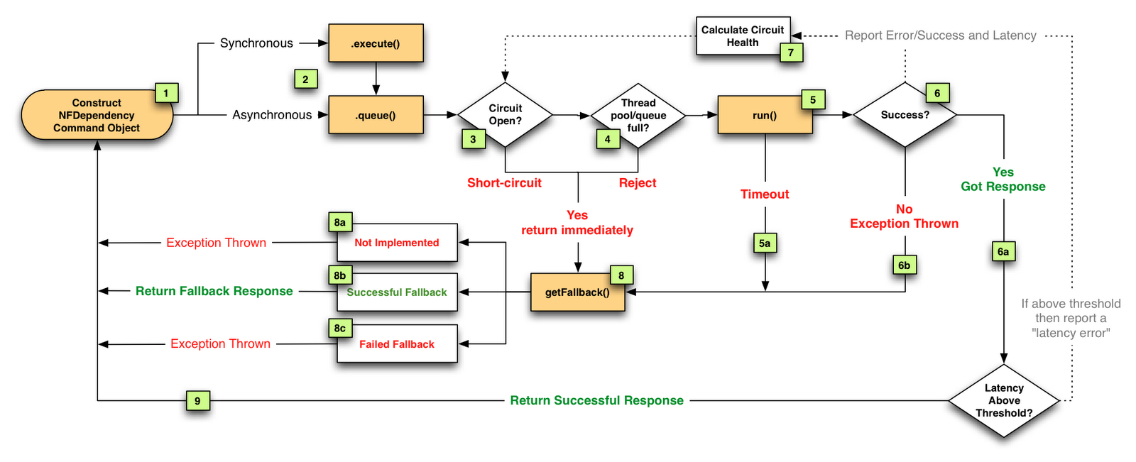
서비스 간 액세스 지점을 격리하고 이를 통해 계단식 오류를 중지하며 대체 옵션(fall back)을 제공하여 전반적인 복원력을 향상 시키는 솔루션입니다.
third-party 라이브러리를 통해 접근 된 종속성으로부터 보호하고 장애를 제어합니다.
실패를 빠르고 반복적으로 복원합니다.
실시간으로 모니터링을 가능하게 합니다.
5.3 회로 차단기 (Circuit breaker)
마이크로서비스 혹은 분산 아키텍처 상에는 수십가지의 종속성이 있고 원치 않게 어느 시점에서 실패할 가능성이 존재합니다. 이러한 오류로부터 격리되지 않으면 다른 응용프로그램 마저 종료 될 수 있습니다.
99.99%의 가동성을 가진 30개의 서비스가 있을 경우 각각에 대해 0.01%의 중단 시간이 미치는 전체적인 영향은 전체 시스템에서 한달에 한시간 이상의 중단 시간을 초래 할 수 있습니다.
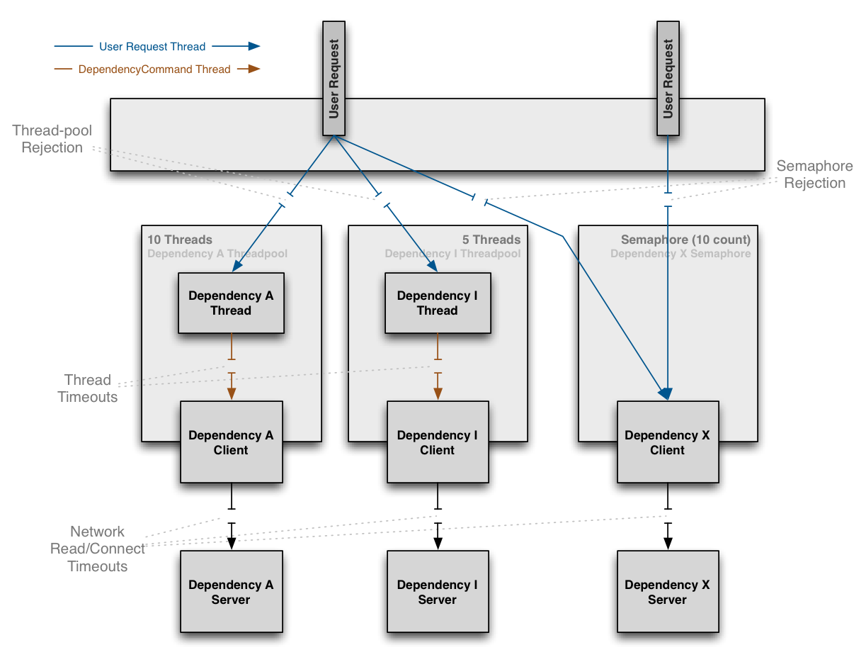
아래의 그림처럼 대용량 트래픽이 발생하면 백엔으 종속성이 잠재 되어 있는 모든 서버에서 모든 리소스가 몇 초내에 포화 상태가 될 수 있습니다. 실패보다 더 심각 한 것은 이러한 응용 프로그램이 대기열, 스레드 및 서비스 간의 대기 시간을 증가 시켜 계단식 오류를 발생 시킬 수 있습니다.

이러한 문제는 thrid party 라이브러리를 사용 할 경우(특히 내부를 알 수 없고 언제든지 변경 할 수 있는 black box로 제공된 경우) 더욱더 악화가 될 수 있습니다.
따라서 아래 그림과 같이 실패가 일어날만한 지점(종속성이 있는 부분)에 회로 차단기를 설치합니다.

회로 차단기는 쓰레드 pool, timeout, 로직적인 실패 등을 탐지하여 만약 실패가 발생한다면 빠르게 fallback을 수행합니다.

의존성 호출을 별도의 스레드로 분리하면 얻을 수 있는 장점이 단점보다 크다고 판단이 되었고 최종적인 그림은 아래와 같이 별도의 스레드 풀을 통해 라우팅 되게 됩니다. 하위 시스템에 대한 최악의 고장 유형 중 하나인 의존성이 숨어버린 경우, 자체 스레드 풀의 모든 스레드를 포화 시킬 수 있지만 Tomcat 요청 스레드는 블로킹 되지 않고 단순히 시간이 초과되거나 거부 됩니다.

별도의 스레드 오버헤드가 크기 때문에 메모리 내 캐시 검색만 수행과 같은 네트워크 호출을 수행하지 않을 경우 세마포어가 사용 됩니다. 또한 대체기능(fallback)에도 세마포어가 사용 됩니다.
6. Spring Cloud Netflix
Spring은 Netflix OSS를 Spring Boot 프로젝트와 쉽게 통합 할 수 있도록 Spring Cloud Netflix를 만들게 됨
Spring Cloud Netflix는 Spring Boot어플리케이션을 위한 Netflix OSS통합을 제공
간단한 어노테이션을 사용하면 Netflix OSS에서 사용되는 모든 패턴을 신속하게 활성화 및 구성하여 확장 가능한 성능 분산 시스템을 구축 할 수 있게 됨
제공 되는 서비스로는 Eureka, Hystrix, Zuul, Ribbon, Archaius, Sidecar 등이 포함 됨
7. 출처
Last updated